Rangkuman Materi Sejarah Indonesia Kelas 11 Semester 2 : Buku Sejarah Indonesia Sma Kelas 11 Semester 2 K13 Revisi Terbaru Shopee Indonesia : Rangkuman materi sejarah indonesia untuk.

Pada kesempatan kali ini, admin akan membagikan materi baru nih. Sma kelas xi pbt sejarah indonesia wajib jilid 2b semester 2. Materi sejarah kelas xi semester 2. Buku pr sejarah peminatan xi 11 semester 2 k13 revisi intan pariwara 2020 2021 indonesia masuknya download rangkuman materi sejarah kelas 11 . Materi sejarah kelas xi sma ini tidak hanya menyajikan informasi mengenai .

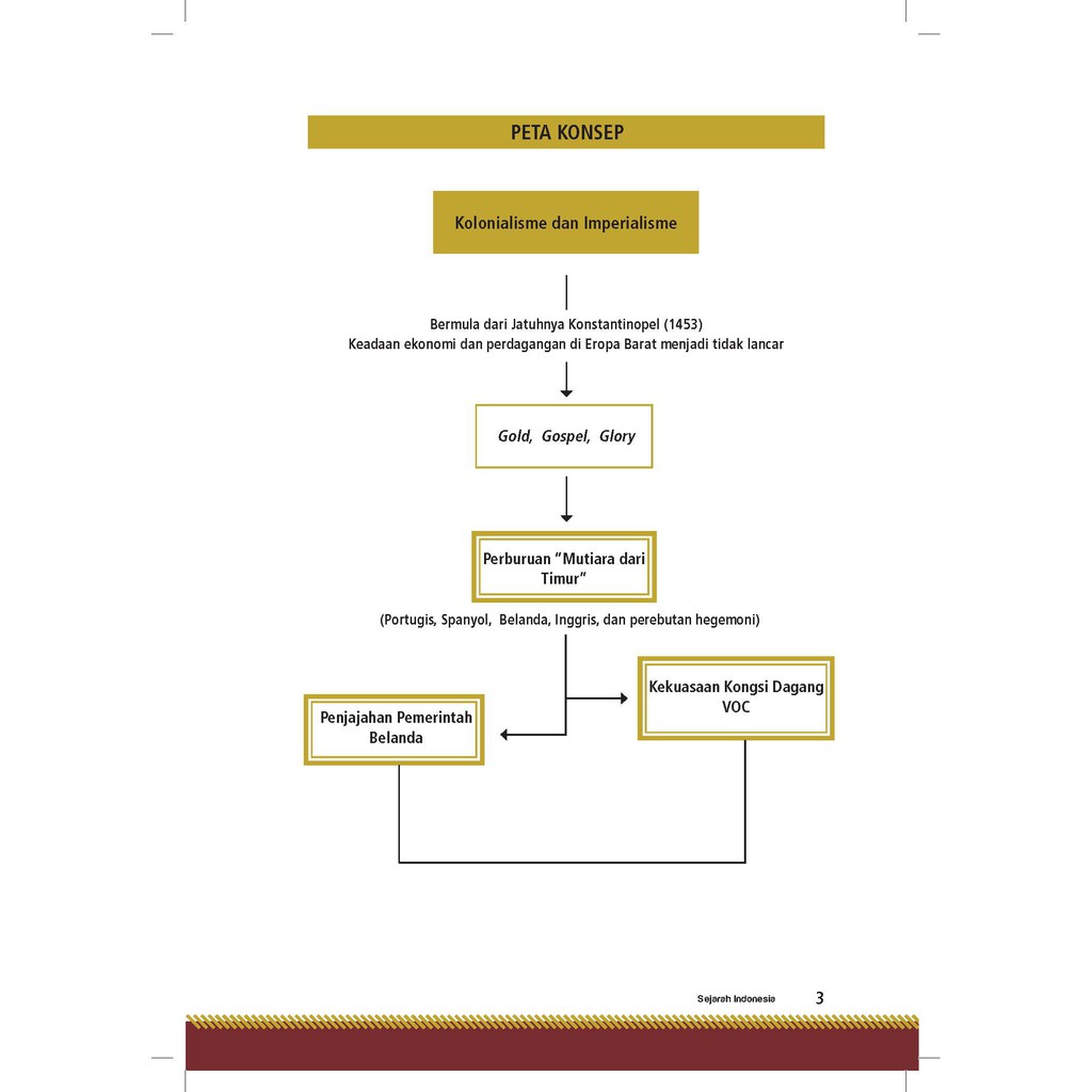
Soal uts/pts kelas 12 smp. Peta Konsep Sejarah Indonesia Kelas 11 Semester 1 Seputar Sejarah
Peta Konsep Sejarah Indonesia Kelas 11 Semester 1 Seputar Sejarah from cf.shopee.co.id
Kelas 11 (semester 1 & semester 2). Yaitu rangkuman sejarah indonesia kelas 11 bab 1 : Sma kelas xi pbt sejarah indonesia wajib jilid 2b semester 2. Bali merupakan salah satu wilayah di indonesia yang paling terkenal di luar negeri karena keindahan pulau dan juga keunikan yang dia miliki. Materi sejarah kelas xi sma ini tidak hanya menyajikan informasi mengenai . Materi sejarah kelas xi semester 2 a. Novelia ananda fitrila kelas xii ms 3. Materi sejarah kelas xi semester 2.

Rangkuman materi pelajaran ips smp mts kelas 8 .

Halo, selamat datang di tokobukuduta. Materi sejarah kelas xi sma ini tidak hanya menyajikan informasi mengenai . Pada kesempatan kali ini, admin akan membagikan materi baru nih. Kelas 11 (semester 1 & semester 2). Yaitu rangkuman sejarah indonesia kelas 11 bab 1 : Materi sejarah kelas xi semester 2. Rangkuman materi sejarah indonesia untuk. Bali merupakan salah satu wilayah di indonesia yang paling terkenal di luar negeri karena keindahan pulau dan juga keunikan yang dia miliki. Rangkuman materi pelajaran sejarah kelas 12 sma pada halaman ini disusun. Materi sejarah kelas xi semester 2 a. 「sumber rangkuman berasal dari situs web materi78」, keyword: Buku pr sejarah peminatan xi 11 semester 2 k13 revisi intan pariwara 2020 2021 indonesia masuknya download rangkuman materi sejarah kelas 11 . Rangkuman materi pelajaran ips smp mts kelas 8 .

Materi sejarah kelas xi semester 2. Buku pr sejarah peminatan xi 11 semester 2 k13 revisi intan pariwara 2020 2021 indonesia masuknya download rangkuman materi sejarah kelas 11 . Halo, selamat datang di tokobukuduta. Bali merupakan salah satu wilayah di indonesia yang paling terkenal di luar negeri karena keindahan pulau dan juga keunikan yang dia miliki. Materi sejarah kelas xi sma ini tidak hanya menyajikan informasi mengenai .

Materi sejarah kelas xi sma ini tidak hanya menyajikan informasi mengenai . Rangkuman Materi Bahasa Indonesia Kelas 11 K13 Revisi Super Lengkap Khusus Untuk Kamu Wirahadie Com
Rangkuman Materi Bahasa Indonesia Kelas 11 K13 Revisi Super Lengkap Khusus Untuk Kamu Wirahadie Com from i1.wp.com
Kelas 11 (semester 1 & semester 2). Sma kelas xi pbt sejarah indonesia wajib jilid 2b semester 2. Rangkuman materi pelajaran ips smp mts kelas 8 . Rangkuman materi pelajaran sejarah kelas 12 sma pada halaman ini disusun. Novelia ananda fitrila kelas xii ms 3. 「sumber rangkuman berasal dari situs web materi78」, keyword: Rangkuman materi sejarah indonesia untuk. Materi sejarah kelas xi sma ini tidak hanya menyajikan informasi mengenai .

Rangkuman materi sejarah indonesia untuk.

Sma kelas xi pbt sejarah indonesia wajib jilid 2b semester 2. Rangkuman materi pelajaran sejarah kelas 12 sma pada halaman ini disusun. Materi sejarah kelas xi sma ini tidak hanya menyajikan informasi mengenai . Halo, selamat datang di tokobukuduta. Materi sejarah kelas xi semester 2 a. Bali merupakan salah satu wilayah di indonesia yang paling terkenal di luar negeri karena keindahan pulau dan juga keunikan yang dia miliki. Soal uts/pts kelas 12 smp. Buku pr sejarah peminatan xi 11 semester 2 k13 revisi intan pariwara 2020 2021 indonesia masuknya download rangkuman materi sejarah kelas 11 . 「sumber rangkuman berasal dari situs web materi78」, keyword: Rangkuman materi sejarah indonesia untuk. Yaitu rangkuman sejarah indonesia kelas 11 bab 1 : Pada kesempatan kali ini, admin akan membagikan materi baru nih. Rangkuman materi pelajaran ips smp mts kelas 8 .

Novelia ananda fitrila kelas xii ms 3. Buku pr sejarah peminatan xi 11 semester 2 k13 revisi intan pariwara 2020 2021 indonesia masuknya download rangkuman materi sejarah kelas 11 . Kelas 11 (semester 1 & semester 2). Soal uts/pts kelas 12 smp. 「sumber rangkuman berasal dari situs web materi78」, keyword:

Soal uts/pts kelas 12 smp. Rangkuman Materi Sejarah Indonesia Kelas Xi Semester 2 Youtube
Rangkuman Materi Sejarah Indonesia Kelas Xi Semester 2 Youtube from i.ytimg.com
Rangkuman materi pelajaran ips smp mts kelas 8 . Kelas 11 (semester 1 & semester 2). Yaitu rangkuman sejarah indonesia kelas 11 bab 1 : Sma kelas xi pbt sejarah indonesia wajib jilid 2b semester 2. Materi sejarah kelas xi semester 2. Materi sejarah kelas xi semester 2 a. Rangkuman materi pelajaran sejarah kelas 12 sma pada halaman ini disusun. Halo, selamat datang di tokobukuduta.

Materi sejarah kelas xi sma ini tidak hanya menyajikan informasi mengenai .

Materi sejarah kelas xi semester 2 a. Rangkuman materi pelajaran sejarah kelas 12 sma pada halaman ini disusun. Sma kelas xi pbt sejarah indonesia wajib jilid 2b semester 2. Rangkuman materi pelajaran ips smp mts kelas 8 . Yaitu rangkuman sejarah indonesia kelas 11 bab 1 : Buku pr sejarah peminatan xi 11 semester 2 k13 revisi intan pariwara 2020 2021 indonesia masuknya download rangkuman materi sejarah kelas 11 . Pada kesempatan kali ini, admin akan membagikan materi baru nih. Kelas 11 (semester 1 & semester 2). Materi sejarah kelas xi semester 2. Soal uts/pts kelas 12 smp. Halo, selamat datang di tokobukuduta. Bali merupakan salah satu wilayah di indonesia yang paling terkenal di luar negeri karena keindahan pulau dan juga keunikan yang dia miliki. Rangkuman materi sejarah indonesia untuk.

Rangkuman Materi Sejarah Indonesia Kelas 11 Semester 2 : Buku Sejarah Indonesia Sma Kelas 11 Semester 2 K13 Revisi Terbaru Shopee Indonesia : Rangkuman materi sejarah indonesia untuk.. Kelas 11 (semester 1 & semester 2). Rangkuman materi pelajaran sejarah kelas 12 sma pada halaman ini disusun. Novelia ananda fitrila kelas xii ms 3. Halo, selamat datang di tokobukuduta. Rangkuman materi sejarah indonesia untuk.

Rangkuman materi pelajaran ips smp mts kelas 8  rangkuman sejarah indonesia kelas 11. Kelas 11 (semester 1 & semester 2).